JERSEY VARGAS

Rewriting the IRDCCR

An web-turned data-collection process utilized by Center for Improving Youth Justice.

Role

  • Design Manager

Time

  • Nov 2025 - Feb 2026
    ( 4 Months )

Team

  • 1 Product Manager
  • 7 UX Designers

UNDERSTANDING THE PROBLEM

The end-user staff at Center For Improving Youth Justice want their data collection process relating to sites and coaches, known as the IRDCCR PbS, to become a digital feature on their website that encompasses intuitive navigation, reducing the likelihood of errors during data collection.

Center For Improving Youth Justice seeks to improve juvenile justice outcomes for young people, their families and the community by integrating research into practice. They envision a world where a young person's circumstance doesn't determine their life course and where all young people have the opportunities and the resources they need to reach their full potential.

Over the course of four months, I co-led a team of UX Designers to improve Center For Improving Youth Justices' Incident Reporting Definitional Compliance and Comprehensive Reporting Policies & Procedures (IR DCCR PbS), a contingent data collection process involving coaches, site coordinators, agency coordinators, and help desk staff. Together, my team achieved a digital transformation of this previously paper-based workflow, while helping CIYJ to identify and fix problems within the IRDCCR PbS proccess.

PROJECT CONSTRAINTS AND CLIENT REQUIREMENTS

Resource Constraints


Platform Constraint


Brand Consistency


Our team had less than four months to become acquainted with the project and have a deliverable.

The client envisioned this feature to be part of their web platform.

Our client was utilizing the open-source web development framework ASPNET library with Metronic Theme. CIYJ requested that any UI deliverables be similar to the UI within this library.

THE SOLUTION

A Restructured IRDCCR Feature

By centralizing the IRDCCR process into an interactive workflow, the redesign reduces cognitive load, minimizes reporting errors, and lays the foundation for more accurate, scalable data collection across CIYJ sites.

WHAT I DID:

KEY FEATURES

A personalized view of the IRDCCR for coaches, streamlining the process.

Design allows for information from previous forms to be pre-filled in and locked, minimizing room for data collection error.


The IRDCCR Policies and Procedures Form

A Facilities View of the IRDCCR Form

Dashboard lists the relevant sites as cards, without the need to switch between sites as the current system does.

A look at our process!

CLIENT BRIEFING

Our client's original vision was for our team to work on designing 4 different deliverables:

  1. IRDCRR Policies and Procedures Survey: A redesigned workflow of the IRDCCR Policies and Procedures Survey PDF into an interactive website-form.
  2. Dashboard: A redesigned and personalized dashboard interface for all users of the website that display clear survey deadline indicators and active surveys.
  3. Post-Data Collection Review: Feature utilized by Agency Coordinators to review survey outcomes and insights (key metrics, summaries).
  4. Improving website Usability Ensure the website is accessible to all its users.

In order to understand the product, pinpoint where our designed deliverables would exist in the CIYJ website, and additionally develop an effective project roadmap, it was important for us to first understand the current framework of the CIYJ website.

RESEARCH


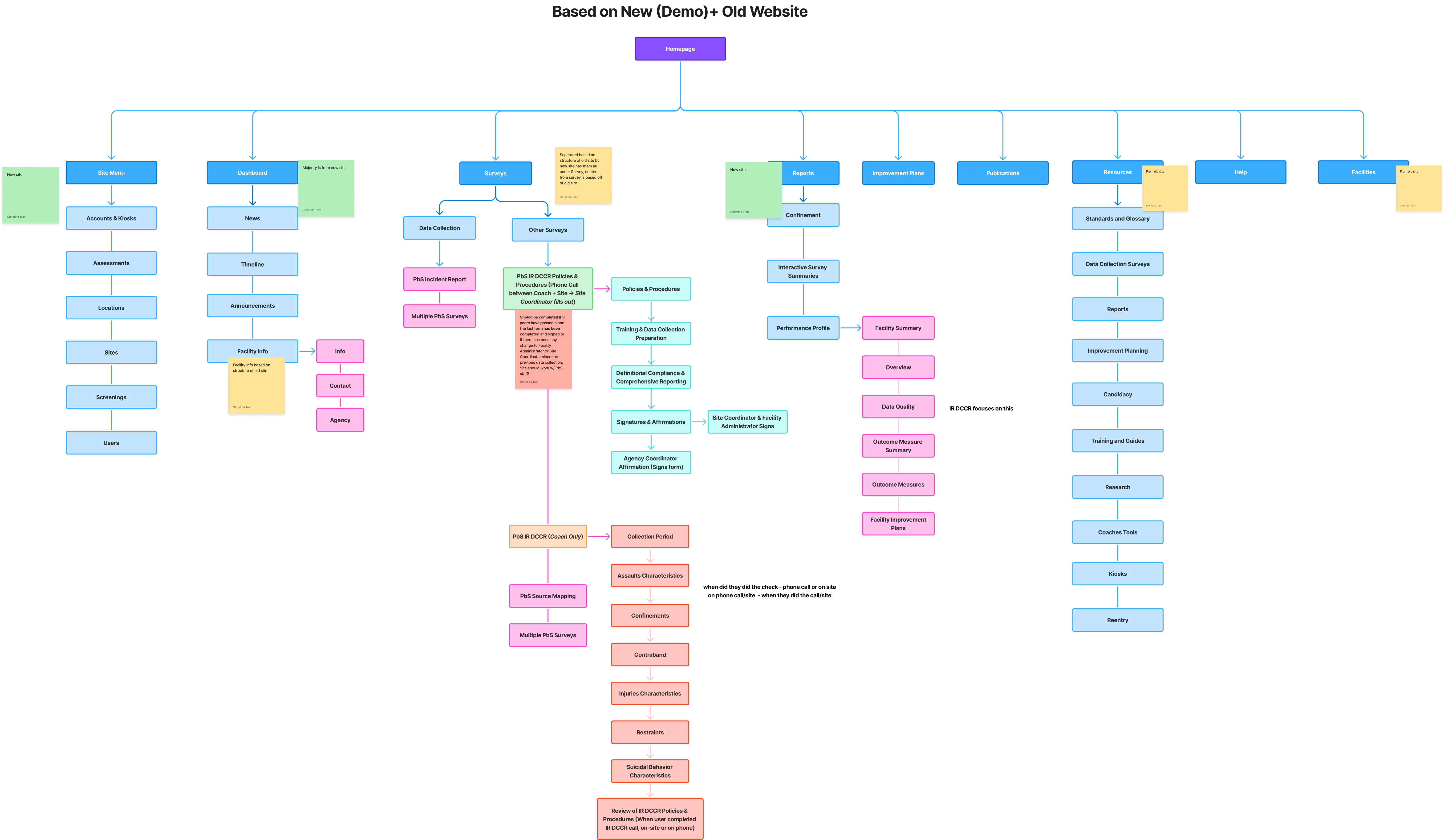
Site Map Piecing Content from CIYJ's old and new website

We started off with a site map to understand where users are accessing current items.

This sitemap helped us identify a number of design challenges we would need more information about, such as building an experience for multiple users.

Challenge 1: Piecing Content from Two Websites

Our client was moving all their internal operations onto a new website. It was up to our designers to create a site map that would piece together CIYJ's Old and New Website to truly understand the end-product CIYJ wanted.

Challenge 2 : Designing for Multiple Users

The site had different views depending on the user, so our designers created different site maps that noted down those differences.

Our next step was to become familar with the pain points of users. We conducted 5 User Interviews across 3 different roles:

And using these user interviews along with personas, our team conducted a design audit on both websites to point out where functionality can be improved. We additionally delivered wireframes for the dashboard.

A MINOR HICCUP IN OUR PROCESS: REWORKING OUR SCOPE

After reviewing our first round of wireframes, our client realized that our deliverables were missing some steps because a number of processes regarding the IRDCCR happened outside the website and through many hand-offs.

Additionally, while we had conducted user interviews, the users themselves were confused about the IRDCCR process and therefore our understanding of the process had gaps because many staff at CIYJ were going about the process incorrectly and/or differently.

PROBLEM 1

Processes + Handoffs happened outside the website

PROBLEM 2

Staff and users did not know how to correctly go about data collection

SWIMLANES MAP PROVIDED BY CLIENT

RESULTS

  1. 100% task completion rate All 5 participants successfully completed their assigned IRDCCR tasks without assistance.
  2. Clear role comprehension 5/5 users correctly identified their responsibilities and next steps within the process.
  3. Reduced missed actions No participants skipped required fields or steps during testing.
  4. Zero clarification questions about hand-offs Unlike the current system, no users asked who was responsible for the next step.

Beyond usability improvements, this redesign strengthens CIYJ's operational efficiency and long-term scalability:

WHAT I LEARNT & MY CONTRIBUTIONS

How to navigate conversations with clients

While I have had opportunities to communicate with project leads and engineers, this was my first experience leading project-scoping discussions with a client on behalf of a team. It was an experience where I learned to think on my feet and ask follow up questions. Through practice I became more comfortable in navigating discussions and answering questions on the spot.

Addressing project timeline concerns and shaping a project roadmap

Due to developments, I had to step in as the project manager halfway through the project. Once stepping in, I took feedback from teammates to set clear milestones. By stepping in to this role, I gained practice in setting feasible goals, checking in with my team, and shaping project roadmaps.

TESTIMONIES FROM CLIENT

"Working with the Develop for Good team was a great experience. They were thoughtful, professional, and easy to collaborate with, and they made strong use of tools like Figma and Notion to keep everything organized and moving forward. Communication was clear and consistent, and they did a great job taking feedback and quickly iterating based on it. We also appreciated how open they were to tackling a challenging task—rethinking and redesigning a business process to help shape the technical direction of the software. Overall, it was a pleasure working with the team, and we're really happy with what they delivered. -Brendan Donahue, Client at CIYJ

“I like the clarity, I liked the format. I think it looks good, I think it's easy to understand, I think coaches, who already are aware of the process, they're gonna have a very easy time going from [the old process] to this one.” — Help Desk Staff at CIYJ